
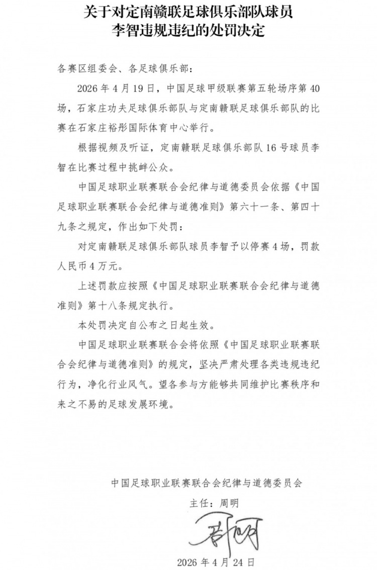
直播吧4月25日讯 定南赣联球员李智因挑衅公众,被中足联予以禁赛4场、罚款4万。
2026年4月19日,中国足球甲级联赛第五轮场序第40场,石家庄功夫足球俱乐部队与定南赣联足球俱乐部队的比赛在石家庄裕彤国际体育中心举行。
根据视频及听证,定南赣联足球俱乐部队16号球员李智在比赛过程中挑衅公众。
中国足球职业联赛联合会纪律与道德委员会依据《中国足球职业联赛联合会纪律与道德准则》第六十一条、第四十九条之规定,作出如下处罚:
对定南赣联足球俱乐部队球员李智予以停赛4场,罚款人民币4万元。


直播吧4月25日讯 定南赣联球员李智因挑衅公众,被中足联予以禁赛4场、罚款4万。
2026年4月19日,中国足球甲级联赛第五轮场序第40场,石家庄功夫足球俱乐部队与定南赣联足球俱乐部队的比赛在石家庄裕彤国际体育中心举行。
根据视频及听证,定南赣联足球俱乐部队16号球员李智在比赛过程中挑衅公众。
中国足球职业联赛联合会纪律与道德委员会依据《中国足球职业联赛联合会纪律与道德准则》第六十一条、第四十九条之规定,作出如下处罚:
对定南赣联足球俱乐部队球员李智予以停赛4场,罚款人民币4万元。
