
直播吧04月21日讯 据《足球报》报道,中足联发布了《中国足球职业联赛参赛运动员脑震荡替换优化方案(试行)》,规定因脑震荡被换下的球员,6个自然日内不得重返职业赛场。随后北青体育也发文确认了这一消息。
方案中中显示:
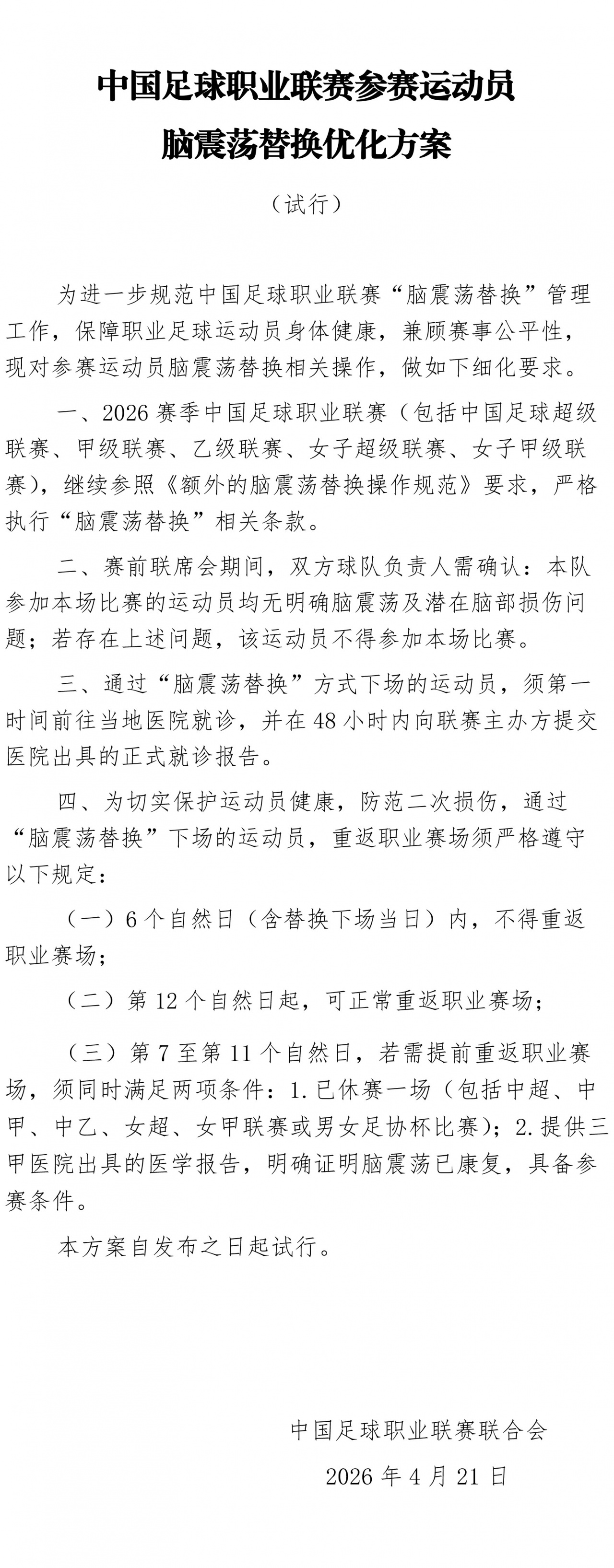
为切实保护运动员健康,防范二次损伤,通过“脑震荡替换”下场的运动员,重返职业赛场须严格遵守以下规定:
(一)6个自然日(含替换下场当日)内,不得重返职业赛场;
(二)第12个自然日起,可正常重返职业赛场;
(三)第7至第11个自然日,若需提前重返职业赛场,须同时满足两项条件:1.已休赛一场(包括中超、中甲、中乙、女超、女甲联赛或男女足协杯比赛);2.提供三甲医院出具的医学报告,明确证明脑震荡已康复,具备参赛条件。

在中超第5轮焦点战上海德比中,上海申花主场1-0击败上海海港,第74分钟,替补登场的海港球员杨世元受伤,而此时海港已用完三次换人次数。杨世元随后被担架抬下场,最终海港利用“脑震荡换人”,换上傅欢,这一行为在赛后引起了广泛讨论。
随后足协做出了相关评议:
评议组对于广受社会关注与讨论的中超联赛第5轮上海申花VS上海海港比赛以及其他比赛中涉及脑震荡替换的规则,作出如下说明:
根据国际足球理事会有关竞赛规则和规则精神,在使用脑震荡替换规则的比赛中,球队有权决定本方场上队员是否需要以脑震荡替换名义被换下,无论该队员当时头部是否受到了明显的伤害或撞击。裁判员及其他官员临场无权进行鉴定和干涉。
国际足球理事会制定该条款主要是为了顾及球员头部受伤存在潜伏期的潜在风险以及保护运动员的健康权益。同时,作为约束和平衡,竞赛规则规定,一方球队使用脑震荡替换权限时,对方球队即相应增加一个额外替换名额以及一次额外替换程序机会。

闽网文(2020)0082-008号