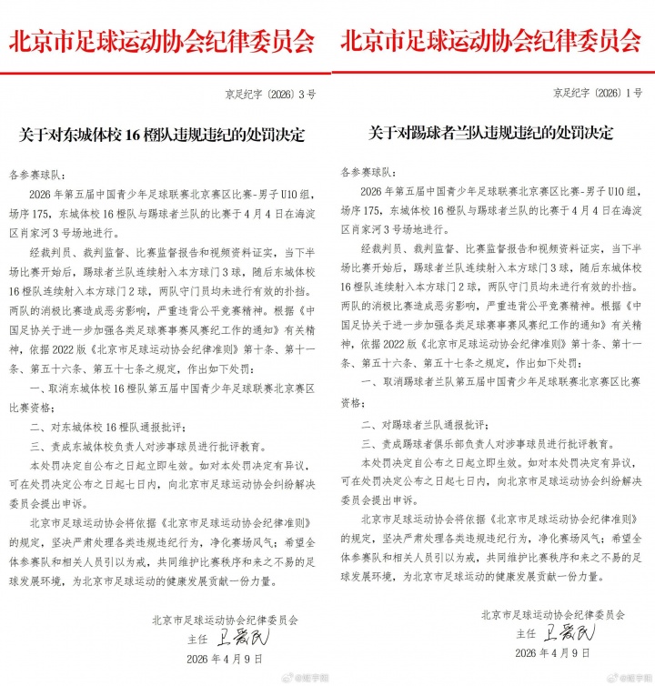
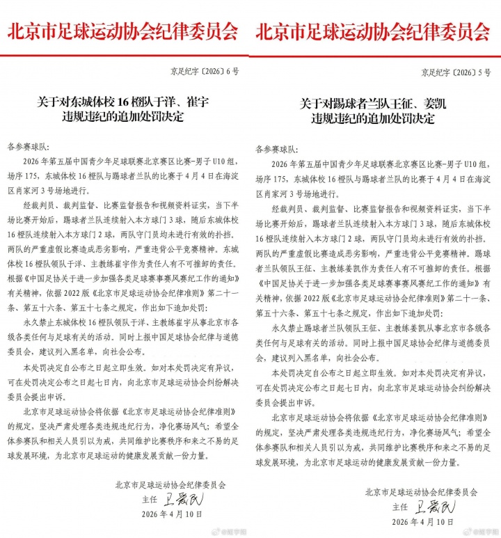
直播吧04月11日讯 中青赛北京赛区U10组曝出假球案,东城体校16橙队和踢球者兰队在比赛中互射本方球门,双双被取消比赛资格,北京市足协还对两队教练和领队追加永久禁足的处罚,同时中国足协联合北京市体育局严肃、深入调查此次严重虚假比赛事件。
媒体人姬宇阳晒出自己查询到的本场比赛的赛况和积分榜,下半场连进3个乌龙的踢球者兰队在赛前排名小组第一,东城体校16橙队同分排第二,两队互射乌龙“让”小组第一,是为了淘汰赛避开比较强的对手。
姬宇阳发文:
教练为什么会让 不到10岁小孩宁可往自己门里踢,也不想拿小组第一呢?
在足球中国的 APP 上,可以查到中青赛北京赛区的赛程比分对阵等信息,但是现在关于这场比赛的比分信息都已经没有了,只能看到比赛是4月4日上周六早上踢的(下图)。

中青赛这个年龄段北京赛区比赛,看了下一共 是24个小组,前14组每组4支,后10组每组3支,一共86支球队。小组赛之后共有48支球队可以晋级参加淘汰赛。
这两队所在B组里,如果是小组第1晋级,那么淘汰赛第一轮轮空直接晋级32强,但32进16要面对的是远晟16战狼红。如果是小组第2出线,那么需要先跟石景山金顶街二小踢1/32淘汰赛,然后还要和另外一场的胜者踢1/16淘汰赛(下图)。

特意又去查了下,这个远晟16战狼红队是去年北京百队杯 U9年龄段亚军(下图)。

在最后一轮小组赛前,两队积分相同,但踢球者兰因为总净胜球占优,暂列小组第一。

唯一合理解释就是,这两支球队宁可不要小组第一可以获得的淘汰赛首轮轮空直接晋级32强的资格,也想避开1/16淘汰赛将要遇到的比较强的对手也就是2025年北京百队杯U9组别的亚军。
然后就搞出这么一个大事出来。现在中国足协都已经介入调查了。中国足协公告称,4月4日北京赛区一场U10比赛中,东城体校16橙队与踢球者兰队多次将球射入自家球门,门将未作有效扑救,属严重虚假比赛行为,性质恶劣、影响极坏。
足协表示将联合相关方面深入调查,强调此类行为严重违背体育精神、扭曲青少年价值观,后续将依法依规严肃处理并向社会公布。

网上能查到的关于这个比赛的信息确实比较有限。有了解更多情况的朋友,也欢迎在评论区补充🤝
姬宇阳再发文:
处罚公告里提到了下半场双方的5个乌龙球,没提到的还有上半场的1个进球,从网上能找到的比赛进程图来看,上半场1个进球也是乌龙球。(下图)

也许上半场这第1个乌龙球才是导火索?
看到一段视频,参赛一方录下对手下半场三个乌龙球的过程,只看画面可能误以为他们是看到对手连进三个乌龙,所以自己也回敬了两个。
但这个说法成立的前提,是上半场那个乌龙,确实是一次意外的乌龙而非故意。
所以现在,一个重点调查对象应该是上半场那个乌龙球,这个如果是故意的,那就相当于打开了潘多拉魔盒。
在最后一轮比赛之前,下半场连进3个乌龙球的那个队(踢球者兰队)原本是小组的第一。
但全场第一个乌龙球是对方也就是原本的小组第二(东城体校16橙队)进的。(下图)

另外想说的是,原本看到的比赛进程图是没有打马赛克的。东城体校16 橙队的3个乌龙球,按照比赛进程图显示都是同一个球员进的。堪称乌龙球帽子戏法。而他们的对手踢球者兰队进的3个乌龙球,其中两个也是同一个球员进的。
在这一事件的处理中,教练和领队目前都被处以永久禁足的重罚,但我们不知道那几位接到指令要把球往自己门里踢的小球员,那一刻有没有一点点纠结或者犹豫和抗拒?

大概是太理想化了,今天看到的现场视频里,真希望有那么一个孩子,在现场可以对教练这样的指令问一句为什么?甚至说个不。

闽网文(2020)0082-008号