
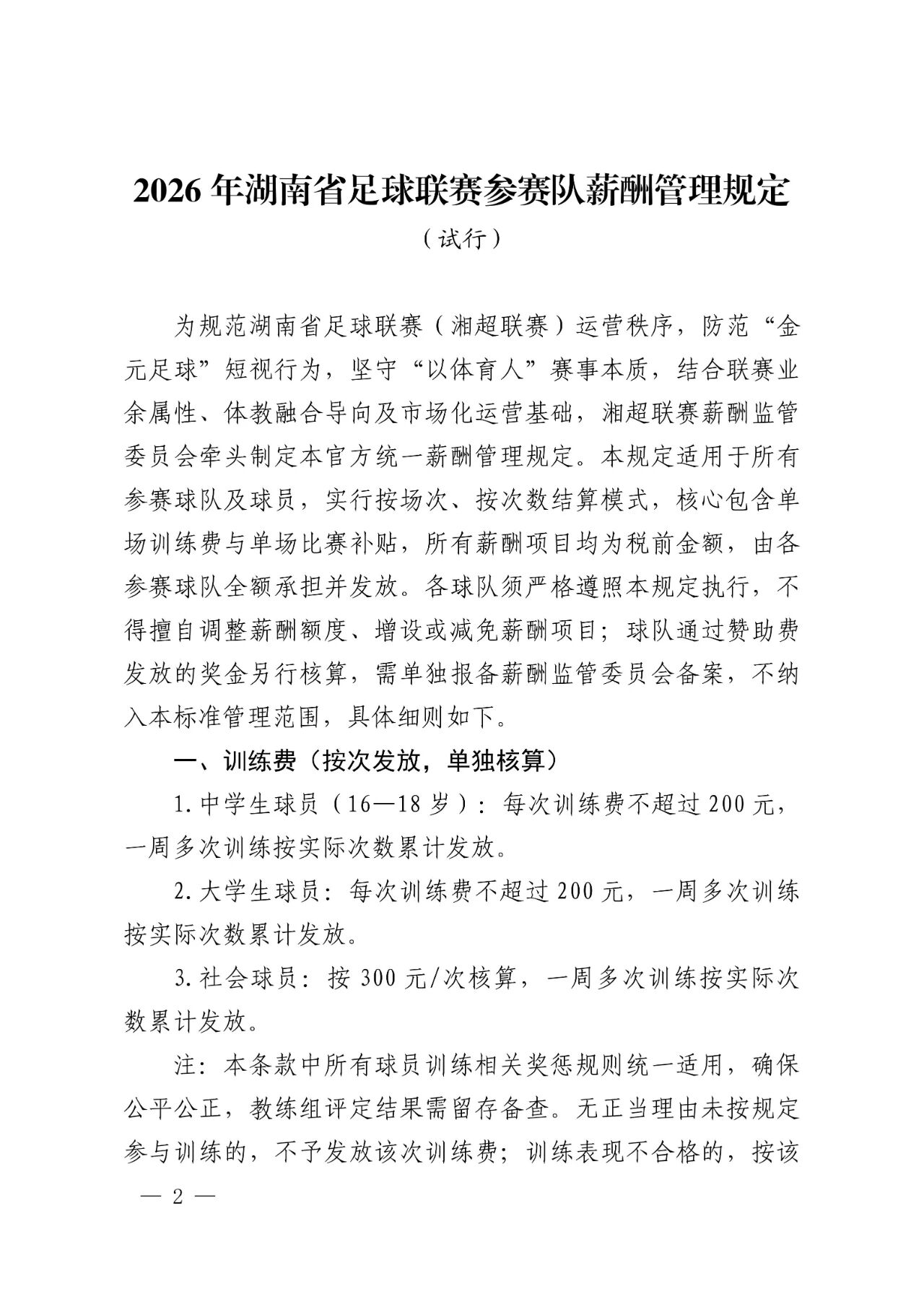
直播吧04月09日讯 湖南省足球协会官方印发了《2026年湖南省足球联赛参赛队薪酬管理规定(试行)》。
根据规定:
每次训练费中学生、大学生球员最多200元,社会球员300元;
每场比赛补贴中学生球员最多500元,大学生最多1000元,社会球员最多2000元;
赢球奖励常规赛奖金总额最高10万元,淘汰赛奖金总额最高15万元,并且必须在本队所有成员范围内统一分配。






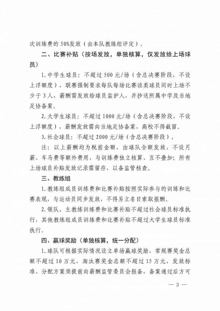
直播吧04月09日讯 湖南省足球协会官方印发了《2026年湖南省足球联赛参赛队薪酬管理规定(试行)》。
根据规定:
每次训练费中学生、大学生球员最多200元,社会球员300元;
每场比赛补贴中学生球员最多500元,大学生最多1000元,社会球员最多2000元;
赢球奖励常规赛奖金总额最高10万元,淘汰赛奖金总额最高15万元,并且必须在本队所有成员范围内统一分配。




