直播吧01月14日讯 今日国安官宣茹子楠、阿不都海米提、贾非凡和邓捷夫4人加盟。其中后卫新援阿不都海米提曾与张玉宁在中超赛场发生冲突。
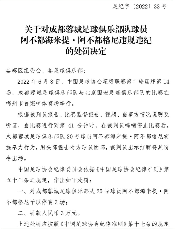
2022赛季中超联赛,成都蓉城对阵北京国安,当时效力蓉城的阿不都海米提背后撞翻张玉宁,张玉宁前来对峙,阿不都海米提用头顶翻张玉宁,被直红罚下。
阿不都海米提的反应被定性为暴力行为,遭到足协追罚,停赛3场,罚款3万。

直播吧01月14日讯 今日国安官宣茹子楠、阿不都海米提、贾非凡和邓捷夫4人加盟。其中后卫新援阿不都海米提曾与张玉宁在中超赛场发生冲突。
2022赛季中超联赛,成都蓉城对阵北京国安,当时效力蓉城的阿不都海米提背后撞翻张玉宁,张玉宁前来对峙,阿不都海米提用头顶翻张玉宁,被直红罚下。
阿不都海米提的反应被定性为暴力行为,遭到足协追罚,停赛3场,罚款3万。
