直播吧04月10日讯 3月底,张雪机车在世界超级摩托车锦标赛(WSBK)葡萄牙站连夺两冠引发全民热议。4月1日,慈善家陈光标表示要将价值1300万的劳斯莱斯赠予张雪。后因张雪迟迟未提车,陈光标表示尊重张雪意愿,将豪车变现1000万捐给嫣然天使儿童医院。
对于陈光标4月1日提出的赠车,张雪于4月2日发文回应称要找2手车商上门8折收车,然后把款捐赠给嫣然天使(基金)。陈光标先是在评论区留言:“我视频里表述很清楚是赠予你个人使用。如果你想当二手车卖掉去转捐赠,这是误会了我的初心。”随后删除并将部分表述改为:“如果你想把它当二手车卖掉去转赠,这也是好事,我支持。”

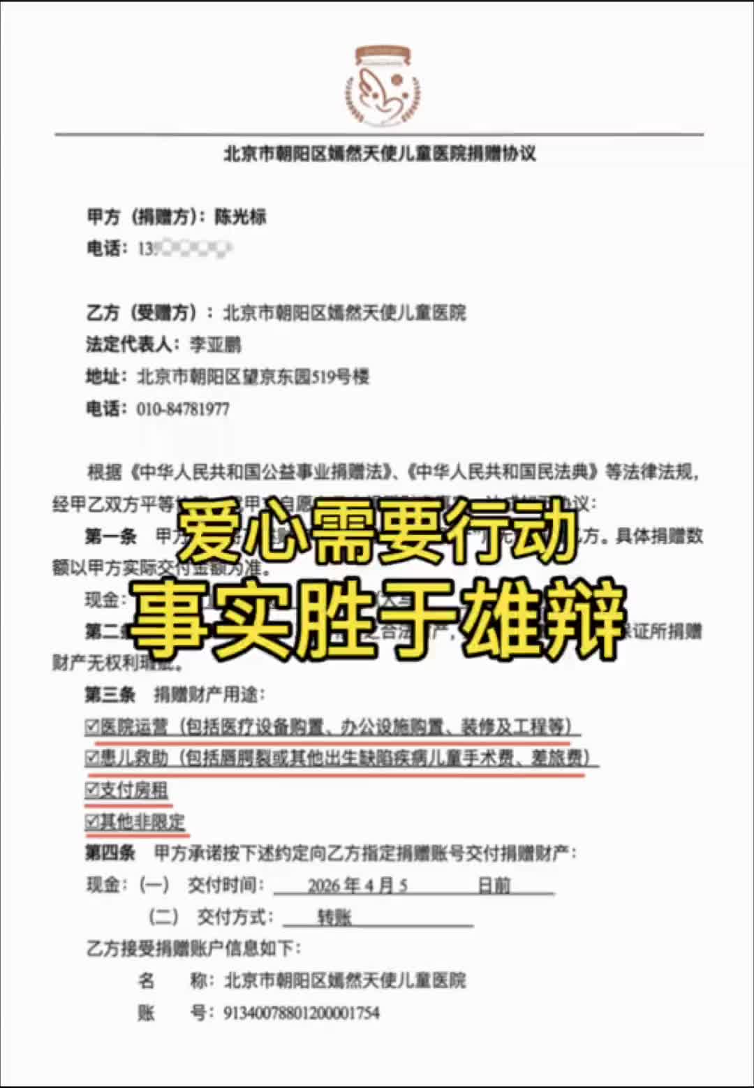
4月5日,陈光标再次发视频,他表示:“鉴于张雪先生迟迟未来见面提车,现在我充分尊重张先生的意愿,特此前来将车辆变现的资金捐赠给嫣然医院的建设。”陈光标还在视频中晒出1000万元的汇款凭证。随后几天,陈光标陆续晒出向嫣然天使儿童医院捐款1000万元的凭证。张雪在评论区留言:“标哥真男人,为你点赞👍”



闽网文(2020)0082-008号