直播吧3月13日讯 昨日晚间IG前分析师在爆料了Rookie和小钰的部分内幕后,疑似被JKL和TES粉丝逼急了,公布上海法院判决书并露出了喻文波和郭皓的名字。
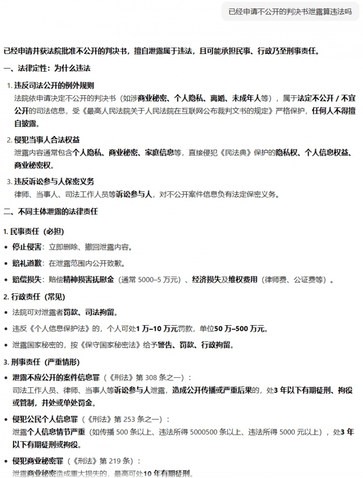
而该判决书申请了未公开,根据豆包显示,该分析师泄露未公开的判决书处于违法行为,可能需要承担民事、行政乃至刑事责任,后续当事人也删除该条微博内容。
相关阅读:开锤此前亚运赌博事件?IG前分析师公布上海法院判决书,并露出喻文波、郭皓名字

直播吧3月13日讯 昨日晚间IG前分析师在爆料了Rookie和小钰的部分内幕后,疑似被JKL和TES粉丝逼急了,公布上海法院判决书并露出了喻文波和郭皓的名字。
而该判决书申请了未公开,根据豆包显示,该分析师泄露未公开的判决书处于违法行为,可能需要承担民事、行政乃至刑事责任,后续当事人也删除该条微博内容。
相关阅读:开锤此前亚运赌博事件?IG前分析师公布上海法院判决书,并露出喻文波、郭皓名字
