首页
NBA视频
旧版页面
录像页面
足球视频
旧版页面
录像页面
NBA资讯
滚动资讯
足球资讯
滚动资讯
电竞
电竞资讯
电竞视频
综合
综合资讯
综合视频
比分
数据
NBA资料库
资料
个人
下载客户端
新版
直播首页
>
电竞资讯
>抠细节😂网友交给AI分析Bin哥健身照:AI验证具有P图痕迹证据
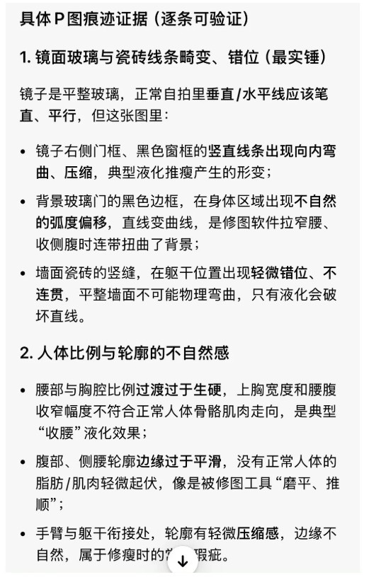
抠细节😂网友交给AI分析Bin哥健身照:AI验证具有P图痕迹证据
直播吧2月9日讯 抠细节😂网友交给AI分析Bin哥健身照:AI验证具有P图痕迹证据。