直播吧12月25日讯 今日有网友爆料上海国际新文创电竞中心烂尾,项目部与工人宿舍现已全部拆除。根据资料显示上海国际新文创电竞中心项目的承建单位未EDG所属的超竞集团,原本将作为EDG俱乐部旗下项目未来的主场使用。
上海国际新文创电竞中心是位于上海市闵行区虹桥主城前湾地区的综合性电竞产业项目,由超竞集团联合樽轩集团主导开发。该项目于2021年1月通过上海市重大项目集中开工仪式正式启动,首期投资50亿元,总体规划建筑面积超50万平方米,总投资规模扩展至超150亿元。项目定位为全球首个电竞新文创中心,涵盖专业电竞赛馆、电竞企业集聚区、产业研发平台及商业配套空间,被纳入闵行区"电竞产业发展1+2+3"战略体系核心板块
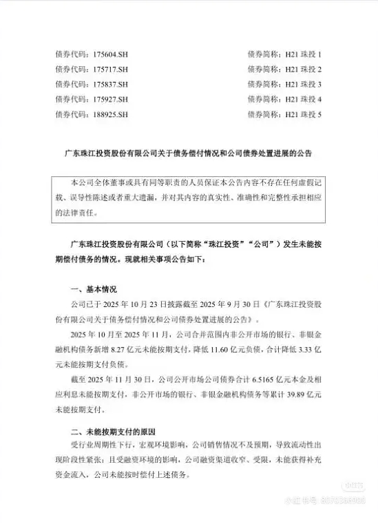
随后又有网友扒出EDG的母公司珠江投资集团目前面临着严重的债务危机,不知这是否是EDG主场工程烂尾的主要原因。



闽网文(2020)0082-008号