首页
论坛
NBA视频
旧版页面
录像页面
足球视频
旧版页面
录像页面
NBA新闻
滚动新闻
足球新闻
滚动新闻
电竞
电竞新闻
电竞视频
综合
综合新闻
综合视频
比分
数据
NBA资料库
资料
游戏
NBA范特西
个人
下载客户端
直播首页
>
足球新闻
>《中国男子青少年球员运动能力阶段性评价标准(2021年版)》
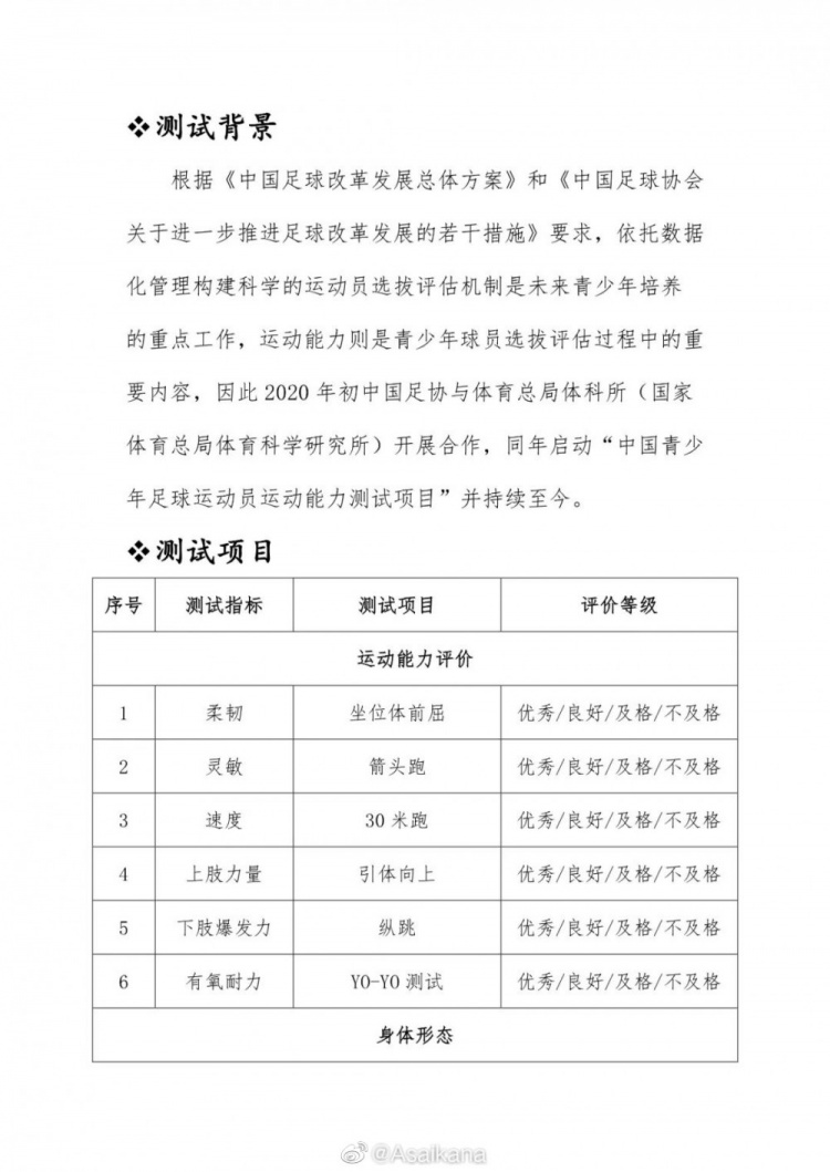
《中国男子青少年球员运动能力阶段性评价标准(2021年版)》
中国足协与体育总局体科所联合发布《中国男子青少年球员运动能力阶段性评价标准(2021年版)》及开展2022年度运动能力测试的通知
天下足球最新帖子
+更多
篮球公园最新帖子
+更多