首页
论坛
NBA视频
旧版页面
录像页面
足球视频
旧版页面
录像页面
NBA新闻
滚动新闻
足球新闻
滚动新闻
电竞
电竞新闻
电竞视频
综合
综合新闻
综合视频
比分
数据
NBA资料库
资料
游戏
实况中超
中超风云
NBA范特西
狂野足球
足球大师2017
个人
下载客户端
直播首页
>
足球新闻
>俱乐部财务限制有哪些?中超2021-2023赛季财务新规完整版
俱乐部财务限制有哪些?中超2021-2023赛季财务新规完整版
2020-12-14 14:26:48
足协官网
{{info|html}} {{advert|html}}
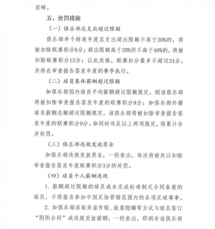
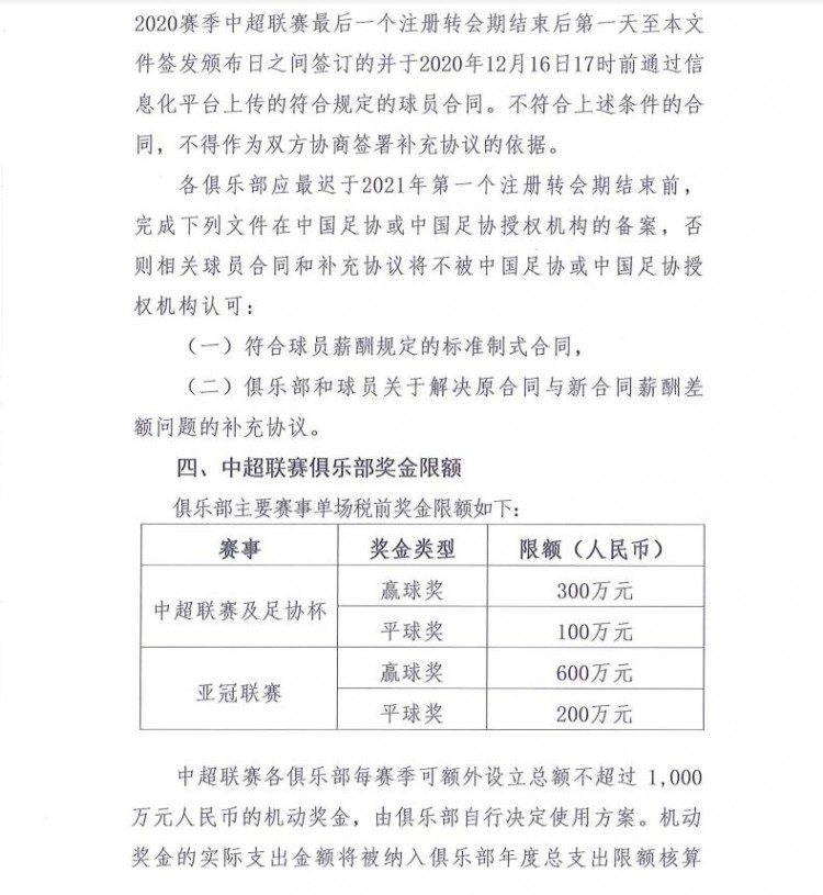
直播吧12月14日讯 中国足协今天发布2021-2023赛季职业联赛俱乐部财务约定指标的通知,对俱乐部支出、球员年薪、俱乐部奖金等各财务指标做出了相应规定。
以下为足协新规完整版(
源文件链接
):
天下足球最新帖子
+更多
篮球公园最新帖子
+更多